祝贺!四川这些项目荣获国家科学技术奖
11月3日上午,国家科学技术奖励大会在北京人民大会堂隆重举行。2020年度国家科学技术奖共评选出264个项目、10名科技专家和1个国际组织;授予顾诵芬院士、王大中院士国家最高科学技术奖。
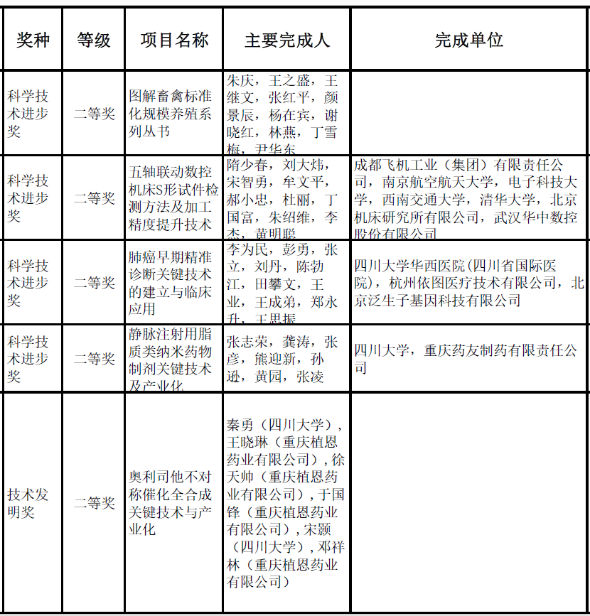
四川科技战线再传捷报。记者从省科技厅获悉,共有25个项目荣获中国科技界顶级奖项——国家科学技术奖。其中国家技术发明奖2项,国家科技进步奖23项。

四川部分获奖项目名单
从数量上来看,今年四川25个项目获奖,与上年持平。在严格控制奖励数量的背景下来看,保持这个数量实属不易。
国家科学技术奖励工作办公室有关负责人在接受采访时透露,提名制实施以前,国家自然科学奖、国家技术发明奖、国家科技进步奖三大奖的授奖率保持在30%左右。随着受理数量的增加,奖励数量的控制2020年三大奖通过项目进一步减少,授奖率下降至14.9%,进步奖特等奖、一等奖较2019年减少20%。
此外,评选坚持要求提名成果应用需满三年以上,提高了参评门槛。2020年,自然科学奖、技术发明奖、科技进步奖三大奖全部向外国人开放,也进一步加剧了竞争。
从领域上来看,记者梳理获奖名单发现,四川的获奖项目涵盖了装备制造、医疗卫生、生物医药、电子信息、科学普及等方面,在聚焦前沿科技探索、服务经济社会发展、满足重大战略需求、维护人民生命健康、科学普及优秀成果等方面均有突破。
在聚焦科技前沿探索方面,四川大学主持完成的“奥利司他不对称催化全合成关键技术与产业化”、电子科技大学主持完成的项目分别荣获国家技术发明二等奖,这两个项目是典型代表。
据电子科技大学透露,在国家重大重点项目支持下,该校团队经过十多年潜心研究,攻克了太赫兹成像核心关键技术,做出了太赫兹波成像从架构、器件到系统和方法的开创性工作,实现了超高分辨率成像,全自主研制出首部超高分辨率太赫兹成像仪,已在国内装备成功应用,满足了国家工程的急需,形成了自主可控知识产权的技术体系。
省科技厅相关负责人分析,这些项目标志着我省在部分应用基础研究领域,实现了“0到1”的突破,产生了一系列原创性科研成果,科技创新核心竞争力进一步增强。
在服务经济社会发展方面,成都飞机工业(集团)有限责任公司主持完成的“五轴联动数控机床S形试件检测方法及加工精度提升技术”,中铁二院工程集团有限责任公司、攀钢集团有限公司等公司参与完成的项目荣获国家科技进步二等奖,充分体现了科技与产业的深度融合,通过科技赋能,提升了企业的创新能力和水平,更好的服务了经济社会发展。
作为科教大省,四川在满足重大战略需求方面,同样成绩斐然。据透露,由中国工程物理研究院参与完成的项目获得国家科技进步一等奖,中航工业集团公司成都飞机设计研究所主持完成的项目获得国家科技进步二等奖。“这些项目技术打破了国外的技术封锁,展示了我省服务国家战略科技力量的能力和水平。”科技厅相关负责人说。
值得注意的是,今年四川的获奖项目中,医疗卫生和生物医药项目较多。四川大学华西医院主持完成的“肺癌早期精准诊断关键技术的建立与临床应用”、四川大学主持完成的“静脉注射用脂质类纳米药物制剂关键技术及产业化”分别荣获国家科技进步二等奖。上述负责人分析,医药领域的成果获奖,充分显示了我省在维护人民生命健康方面的科研实力。
科学普及和科技创新两翼齐飞。在今年的国家科学技术奖获奖成果中,四川农业大学主持完成的“图解畜禽标准化规模养殖系列丛书”荣获国家科技进步二等奖,代表我省在科学普及方面的新突破。
版面编辑:孙雨彤
责任编辑:张琴

川公网安备 51019002000745号

评论